Je vais donner les livres version PDF, stratégie de trading
Vente 0
Proposé par RABESONJelfas Vente au total 0
Stratégie HLZ PSD – Résumé
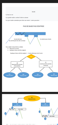
La stratégie HLZ PSD est une méthode simple et efficace pour mieux comprendre le marché et prendre de bonnes décisions en trading. Elle repose sur l’identification des zones importantes (support et résistance) et sur l’observation du comportement du prix.
Avec cette stratégie, tu vas apprendre à :
repérer les bons moments pour entrer sur le marché
éviter les erreurs courantes des débutants
gérer ton risque de manière intelligente
Elle est facile à comprendre, même si tu débutes, et peut vraiment t’aider à améliorer tes résultats si tu l’appliques avec discipline.
La stratégie HLZ PSD est une méthode simple et efficace pour mieux comprendre le marché et prendre de bonnes décisions en trading. Elle repose sur l’identification des zones importantes (support et résistance) et sur l’observation du comportement du prix.
Avec cette stratégie, tu vas apprendre à :
repérer les bons moments pour entrer sur le marché
éviter les erreurs courantes des débutants
gérer ton risque de manière intelligente
Elle est facile à comprendre, même si tu débutes, et peut vraiment t’aider à améliorer tes résultats si tu l’appliques avec discipline.
-
Commandez le
service de votre choix
à l’un de nos vendeurs -
Échangez par chat sur le
site jusqu’à la livraison en toute sécurité -
Le vendeur n’est payé que
lorsque vous validez la livraison
À propos du vendeur
Commande en cours 0
Vente au total 0
Vendeur depuis mars 2026
Je suis Trader