Je vais concevoir et modéliser vos pièces mécaniques en 3d sur solidworks et faire une mise en plan détaillé

Vente 0

Proposé par steeve_houndjo Conception de pièces (3D, 2D, mise en plan ) et programmeur (site web, python,css) Vente au total 0

Vous avez un croquis, un dessin ou une idée de pièces mécanique ?
Je vais concevoir et modéliser votre pièce en 3D avec solidworks de manière professionnelle et précise


Je vous propose
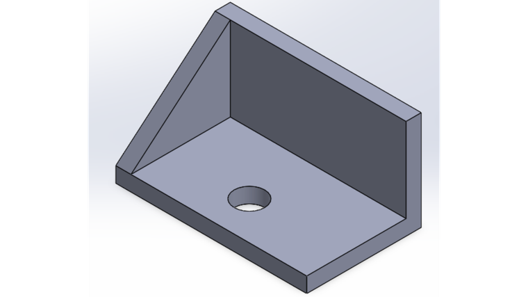
-une modélisation 3D de pièces mécaniques simples,
-la création des mises en plan 2D,
-la conversion de PDF ou image en modèles 3D
Je suis étudiant en Equipements motorisés avec de bonnes bases en conception mécanique et modélisation 3D


Je vous fournis les formats suivants :
-SLDPRT
-STL
-PDF(mise en plan)

Je vais concevoir et modéliser vos pièces mécaniques en 3d sur solidworks et faire une mise en plan détaillé

Ce vendeur n’est pas assujetti à la TVA.

Personnaliser le service

  1. Commandez le
    service de votre choix
    à l’un de nos vendeurs
  2. Échangez par chat sur le
    site jusqu’à la livraison en toute sécurité
  3. Le vendeur n’est payé que
    lorsque vous validez la livraison

À propos du vendeur

steeve_houndjo

Performance
Commande en cours 0 Vente au total 0 Vendeur depuis janv. 2026
Commande en cours 0 Vente au total 0 Vendeur depuis janv. 2026

Bonjour et bienvenue sur mon profil ComeUp Je suis développeur Python et concepteur 2D/3D, spécialisé dans la modélisation technique avec AutoCAD et SolidWorks. Conception & modélisation : ✓Dessins 2D professionnels (AutoCAD) ✓ Modélisation 3D de pièces mécaniques (SolidWorks) ✓ Mise en plan, cotation et fichiers prêts pour fabrication ✓Correction et modification de fichiers existants 💻 Programmation & web : ✓ Scripts et automatisation en Python ✓ Création de sites web simples (HTML / CSS) ✓ Outils numériques personnalisés 🎯 Mon objectif est de fournir un travail précis, propre et conforme aux normes, avec respect des délais et communication claire. 📩 Contactez-moi avant commande pour discuter de votre projet.

En savoir plus