Je vais créer des infographies percutantes, mind map structurées et résumés visuels attractifs

Vente 0

Proposé par TatianaPicard Tatiana | Experte Bureautique et Digital learning Professionnel Vente au total 1

Rendez vos formations e-learning plus engageantes avec des visuels impactants et animés !

**Ce que je propose** :
Je crée pour vous des infographies claires et percutantes, des cartes mentales (mind maps) structurées et des résumés visuels attractifs.

**Comment se passe une commande**
- Une fois vos consignes reçues, transmission de deux modèles pertinents par rapport à votre sujet ;
- Vous choisissez le modèle que vous préférez ;
- Personnalisation du modèle par rapport à votre charte graphique ;
- Possibilité d'ajouter une retouche si nécessaire sur le modèle rendu finalisé.

**Ce qui est inclus dans l'offre de base**
- Contenu en format statique au choix ;
- Choix du format préférentiel (map, infographie, résumé visuel) ou choix réalisé en fonction du sujet ;
- Personnalisation par rapport à votre charte graphique.

**Pourquoi choisir mes visuels ?**
Simplifiez l’apprentissage : Des synthèses visuelles qui facilitent la mémorisation et la compréhension.
Boostez l’engagement : Des visuels modernes et interactifs pour capter l’attention de vos apprenants.
Adaptés à vos besoins : Personnalisation complète selon votre charte graphique et vos objectifs pédagogiques.
Disponibles en format statique (PNG, JPG, PDF) ou en GIF animé pour dynamiser vos supports pédagogiques et vos modules e-learning !

**Ce que vous obtenez** :
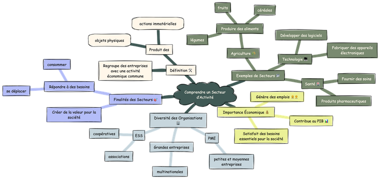
Infographies pédagogiques (expliquant un concept, une procédure, une méthodologie)
Mind maps interactives pour organiser des idées ou structurer une formation
Résumés visuels (idéal pour les fiches mémo)
GIFs animés pour dynamiser vos modules e-learning

**Tarification** :
17,64 $US = 1 visuel statique (PNG, JPG, PDF)

**Options disponibles** :
GIF animé : +11,76 $US
Pack 3 visuels (infographies, mind maps ou résumés) : 47,05 $US au lieu de 52,93 $US
Délai express (24h) : +11,76 $US

Besoin d’un visuel impactant pour votre projet de formation ? Contactez-moi et échangeons sur votre besoin !

Je vais créer des infographies percutantes, mind map structurées et résumés visuels attractifs

Ce vendeur n’est pas assujetti à la TVA.

Personnaliser le service

  1. Commandez le
    service de votre choix
    à l’un de nos vendeurs
  2. Échangez par chat sur le
    site jusqu’à la livraison en toute sécurité
  3. Le vendeur n’est payé que
    lorsque vous validez la livraison

À propos du vendeur

TatianaPicard

Performance
Professionnel Commande en cours 0 Vente au total 1 Vendeur depuis janv. 2024
Professionnel Commande en cours 0 Vente au total 1 Vendeur depuis janv. 2024

🚀 Accompagnement 100% personnalisé en bureautique et digital learning ! 👋 Je suis Tatiana, experte en bureautique et digital learning manager. J’aide les professionnels et entreprises à optimiser leurs outils et formations digitales grâce à des solutions adaptées à leurs besoins. 🖥️ Bureautique & Automatisation Maîtrise complète de Microsoft Office et Google Suite VBA, App Script & automatisation pour booster votre productivité 📚 Digital Learning Conception et intégration de vos formations e-learning sur votre LMS Création de parcours d’apprentissage optimisés 💡 Pourquoi travailler avec moi ? ✅ Adaptabilité et solutions sur mesure ✅ Certifiée et en veille continue pour vous proposer les meilleures pratiques ✅ Approche pratique et orientée résultats 📩 Besoin d’un accompagnement efficace et personnalisé ? Contactez-moi dès maintenant !

En savoir plus